湖南农业大学研究生工作部、研究生院-亚博im电竞
今天是
| |
联系亚博全站首页
|
亚博im电竞-亚博全站首页
部门概况
研究生教育概况
现任领导
机构设置
工作计划与总结
招生工作
博士招生
硕士招生
同等学力招生
培养工作
培养方案
教学管理
课程建设
基地建设
项目申报
专业学位
规章制度
相关下载
学位工作
学位论文答辩
学位授予
优秀学位论文评选
电子注册
规章制度
相关下载
质量监控
导师队伍
学位点评估
科技小院
思政教育
六尚工作
团学工作
奖助工作
研究生手册
党支部工作
支部党建
主题教育
学位论文答辩
学位论文答辩
学位授予
优秀学位论文评选
电子注册
规章制度
相关下载
亚博im电竞-亚博全站首页
>
学位工作
>
学位论文答辩
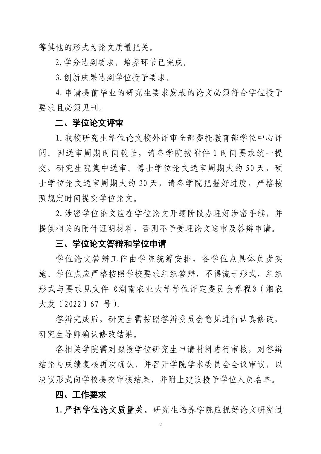
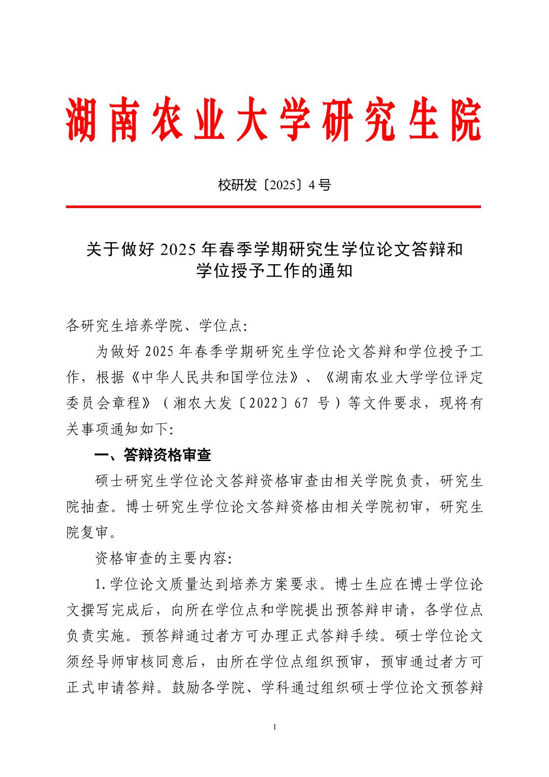
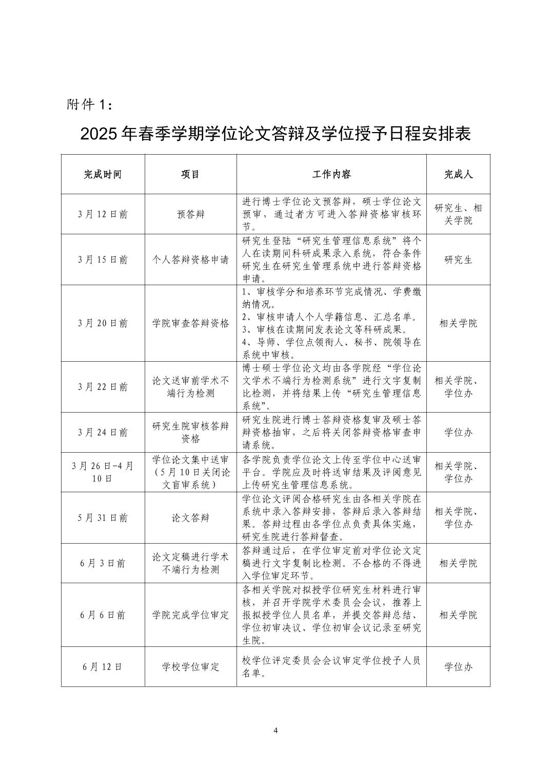
关于做好2025年春季学期研究生学位论文答辩和学位授予工作的通知
时间: 2025/02/20 作者: 点击: 次
点击下载文件:
上一篇:
下一篇:
关于做好2024年秋季学期研究生学位论文答辩和学位授予工作的通知
网站地图